1、院校及专业介绍
中国地质大学:理工类、“双一流”、“211院校”,“985工程优势学科创新平台”
总的来说,地大虽然不如武大,华科出名,但地大优势在于其小而精的办校理念,学校在地球科学领域极强。对比人大、武大,地大马理论学科排名虽然不是A+,但是211毕业生的头衔绝对能帮助你在就业方面挣得一席之地。
地大马院是湖北省首批重点马克思主义学院,于2014年获批马克思主义理论一级学科博士后科研流动站,2018年获批马克思主义理论一级学科博士点,形成了“学士—硕士—博士”完整的人才培养体系。在教育部组织的第四轮学科评估中,马克思主义理论学科居于B类,全国百分位次为20-30%,居农林水地矿油等行业特色高校前列。
地大马理论考中同其他院校考研相同,公共课基本不拉分,专业课往往是比较能拉开差距的。地大马理论专业从以前的4:1逐渐变成大概6:1左右,从分数线来看,20年是378,21年是335,22年是374。
地大马克思主义理论专业分为四个方向,第一个是马克思主义基本原理,主要是研究马克思主义的一些经典著作,基本理论;第二个方向是马克思主义中国化研究,主要研究马克思主义在中国的发展历程;第三个是思想政治教育,是湖北省重点学科;第四个是中国近现代史基本问题研究,这是地大最近几年新开设的专业。
其初试考试内容相同,都一套卷,在入学后,除了培养方案略有差异,其他差异不大。总的来说,地大马理论考研难度不太难,以考纲为基础,再适度拓展,取得高分不是问题。区别是在复试上面,马克思主义基本原理和马克思主义中国化研究方向复试参考书是《政治学原理》,思想政治教育方向参考书是《思想政治教育学原理》,中国近现代史基本问题研究方向参考书是《中国近现代史刚要》,研招办每一年都会发通知。
学制是三年制,前两年主要是上课,第三年写毕业论文以及找相关工作,很多人第二年就开始实习,而且地大在洪山区,有很多实习机会。
2、招生信息及考试难度
专业介绍(专业代码:030500马克思主义理论,属于学硕)
研究方向: 思想政治教育
学制学费:(全日制/非全日制):专硕,两年,12000/年;学硕,三年,8000/年
奖助学金:国家奖学金通常为20000元/年,学业奖学金基本全日制学生全覆盖(一等8000元左右,二等4000元左右),国家助学金通常为6000元/年;
马克思主义理论学硕初试内容:
101思想政治理论、
201英语一、
640马克思主义基本原理、
922中国化马克思主义概论
640马克思主义基本原理:
辨析题:25%
简答题:35%
材料分析题:40%
922中国化马克思主义概论:
名词解释:30分
简答题:50分
论述题:50分
材料题:20分
3、专业课及参考书详细解析-参考书目
640马克思主义基本原理:
《马克思主义基本原理概论》,本书编写组, 高等教育出版社,2021 年。
922中国化马克思主义概论:
《毛泽东思想和中国特色理论体系概论》,本书编写组,高等教育出版社,2021年。
推荐参考书目:
《马克思主义基本原理》,圣才考研网,中国石化出版社,2021 年。
《毛泽东思想和中国特色理论体系概论》,圣才考研网,中国石化出版社,2021 年。
4、近三年考研真题命题特点讲解
地大马理论专业课题型:
名词解释/辨析题
简答题、
论述题、
材料分析
总的来说,出题还是没有出大纲,参考大纲同学们可以到中国地质大学研究生院网研究生招生信息处寻找。各位考生复习肯定要以专业课大纲为主,提纲挈领,逐步扩充自己的知识面。
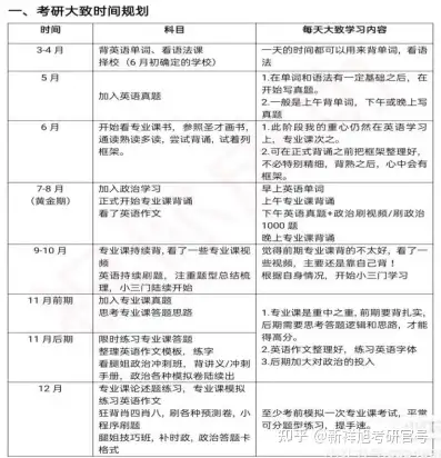
4、考研时间安排

5、复试经验及备考方向
1. 考核内容:包括专业素质和能力、综合素质和能力、培养潜质等方面,是对考生既往学业、一贯表现、科研能力、综合素质和思想品德情况的全面考察;
2. 面试时首先进行英语测试(5-8 分钟左右),然后进行专业水平的测试(12-15 分钟左右)。
成绩计算方法:
1. 复试总成绩(满分 100 分) = 专业基础考核*50% + 综合素质考核*50%;
2. 最终总成绩 = 初试成绩百分制*60% +复试成绩百分制*40%;按照初试、复试成绩加权计算总成绩,并按照总成绩进行排名择优差额录取,初试成绩和复试成绩的权重分别为 60%和 40%。计算总成绩时,初试成绩要转化为百分制。
复试经验
地大比较看重初试成绩,只要初试成绩高过分数线十多分左右那基本没有被淘汰的风险,因此最稳妥的还是相方设法把初试成绩提高。地大复试主要靠的是两个部分,第一部分专业课提问,第二部分英语能力。专业课的话,笔者是2022年是网络面试,老师会将题目从题库中随意选一道然后发送过来,与往年真题重合度较大,因此最好还是多向往届的师兄师姐搜集往年真题信息,然后自己汇总,再进行复习准备,这样比较稳妥。专业课知识基本不会有太多超纲内容。同时,各位同学还要多积累些时政,马理论是需要与时俱进的,因此复试知识点涉猎是比较广的,但同学们也没必要因此感到慌张,因为地大老师面试还是比较宽松的,假设问到答不上来的老师还是会给你换个问题,换了之后的问题还是比较偏基础,因此回归书本基础知识非常重要。



















