大家好,我是22年上岸山东大学信息科学与工程学院的小林学姐,想把我一年的考研经历分享给大家,这一年的我,踩了很多坑,也走了很多弯路,希望大家可以从我的经验中吸取教训,或者得到参考,助力大家成功上岸呀!
1.个人情况
先自我介绍一下,我本科就读于太原理工大学电子信息工程专业,考研前的本科三年,可以说是真实的浑水摸鱼型学生了,上课开小差,考试靠突击,比赛和科研经历寥寥无几,唯一可取之处就是课余时间做了许多实习,到大三终于意识到不能混沌下去了,摆在自己面前的无非就是进入社会或者在继续深造,而自己的知识储备根本够不上各种招聘条件,自己也希望对专业有更深的认识,遂义无反顾投身考研大军
2择校
择校我好像是反着来的,大家都根据喜欢的学校确定要考试的科目,而我,由于对自己的摆王拖延特性十分清楚,便坚定的避开数一英一,选择较好学习的数二英二。这也意味着我只能锁定某些学校的专硕,这个选择使我面对的竞争更加激烈。我先是根据喜欢的地区选择了四川大学,后来被它三百七十加的复试线劝退,又考虑了同地区的重庆大学,便开始了重庆大学专业课的学习。

(当时买的重大的专业课)
暑假前,我都以为就是重大了,直到快开学,对着两本厚厚的专业课,以及还没强化完的数学,紧迫的时间使我重新思考要不要继续冲,也在此时,我了解到山东大学。山大信院在我喜欢的城市青岛,专业实力也很不错,可供选择的研究方向也很丰富。而且相较于重大,只一门专业课减少了许多专业课学习的时间,翻阅了学习资料,往年报录情况及专业排名,最终我决定半路出家,报考山东大学信息科学与工程学院。

(山大的青岛校区~~)
2. 初试各科学习经验
(1)政治
政治这门课程是我用时最短的,我从十月才开始,一直到考前。参考历年上岸成绩,再结合工科生一穷二百的文科基础,我将目标成绩定为65分。
大多数人暑假就开始看政治课了,而我十月才开始整理政治思路,时间不多,我只能规划性价比最高的方案(这也算一个教训吧,希望大家政治有条件要早一点开始,别信一两个月七十加的逆袭洗脑贴),根据考试题型,后面材料分析可以靠肖四肖八捞一把,那就说明前期,重心要放在选择题上。
我用两个星期过了一遍难理解的马原,便开始用小程序刷选择题,同时听涛涛的其他部分的课程。到十二月,我放弃了继续听课程,转而通过肖八的选择题对预测的常考知识点进行整理,同时利用小程序刷各个名师的考研预测卷,反复的刷和记忆题中的知识点,我是时间不多只能通过题目来补足知识,还是建议大家系统学习再去刷题。技巧部分大家可以去听腿姐的技巧班,她的冲刺背诵手册也很不错,可以多看多背。

(刷题小程序)
肖四肖八背诵我跟的卡子妈,思维导图背诵起来会简单很多,大家也可以去整理要背的内容,归类和寻找规律,可以减轻很多任务量,也可以对要背的系统的总结。另外,背诵完可以对着题目下笔写写,一是形成答题时的书写思路,二是训练字迹和时间。

(跟卡子妈背的肖四)
(2)英语二
英语我大概从三月中到考前。我英语上走了很多弯路,当时我打算先单词再语法再句子到阅读,所以我五月份还在一边单词课一边语法课,耗费时间多而效果少。
暑假我才意识到前期的学习对于阅读根本没作用。意识到走偏后我开始重新规划路线,要把努力显化到分数上。于是我分析了各种题型占比,决定先从阅读开始解决。

(当时的阅读精读)
阅读我推荐去看唐迟老师的阅读课,可以拿早年的英二真题精读学习,我一般是先自己做,再去听唐老师的课程,注意那些不懂的句子老师是怎么翻译的,注意考察的题型和做题技巧,并积累生词,句型(做到看到能直接翻译出来就好了,还可以用在写作中)。同时,我利用扇贝背单词,效率得到很大提高。

(一刷阅读和二刷阅读的正确率对比,确实好太多了)
新题型我先看了赵楠楠的课,(二刷阅读也可以跟这个老师,很有方法),再根据类型用真题反复练。翻译部分推荐唐静老师,自己先做再去听讲解比较好,可以整理出包含的翻译方法。大小作文我跟的潘赟,她的九宫格写作方法我觉得很适合我。大家也可以去淘宝买一些大作文模板,英语二大作文格式较固定,模板加填词也可以出文,时间来不及的同学可以这样。临考要多看看各家关键词预测。(我当时恰好看到了朱伟老师预测的快递话题,幸运的写出了关键词)
(3)数学二
数学我是从三月中开始,一直到考前每天还大半时间练习数学,但它也是我最失误的部分,这部分大家可以引以为戒。
我三月中跟的汤老师,并且刷了他的讲义(汤老师讲义真的可以),暑假我才开始数学强化,当时一点都没做过题,觉得理解就好,大家千万要去做题,要不下笔根本不会,写了还漏洞百出。
七月我才开始搞数学部分强化,我转去跟了武钟祥老师,武老师讲课干货多,同时我也刷了他的讲义。为了增加题量,我暑假刷了1800的基础篇和660的高数部分。我喜欢在习题册答案上做笔记,并且整理出题目的技巧和知识点,大家可以借鉴。

(在答案册上勾画知识点和技巧)
开学后我开始收尾强化,并回顾我做过的题,这里也是需要提醒大家的地方,回顾题一定要去做,不能只看!我本人真的是拖延晚期,线代我拖到十一月才开始基础,不得不说李永乐的线代讲义真的可以,线代我只听了李爷爷的课并反复刷讲义里的题目。
后期我便把重心放在了真题上,边刷真题边刷各种模拟题,对模拟题不要贪多贪难,还有,一定要注意基础题的正确率,这个也是我失分所在。以为只是马虎,但就因为这马虎,使我数学失分严重。有同样症状的同学可以从草稿纸下手,尽可能写整齐,方便检查。计算不要想当然跳大步,很容易产生不必要错误。
(4)专业课
山大专业课是数字电路。这本书学起来不难,比较容易整理,参考书目是阎石的《数字电子技术基础》,或者用王毓银的《数字电路逻辑设计》,版本号我分别用的第六版和第三版。

(山大专业课参考书目)
山大的专业课906题型风格比较固定,具体可以参考官网给出的19年的数电初试试卷,一般分为选择题,简答题和逻辑设计题。各种题型的分值分配一般是填空题一般在6~7题左右,占35分,简答题三题每题5分,综合题共8个题,4个组合逻辑设计4个时序逻辑设计,一般是两个10分两个15分的分值比例。
相比于先前考的831(之前学硕会考的数电初试试卷,专硕后来改成了代码906),906的题目比较简单,831在一些逻辑设计题目上一般出的比较灵活,而906相比之下就会比较有固定的解题思路和模式,比较容易上手掌握。可以先刷831更深刻的掌握知识,后期再去做906的卷子就会感觉比较顺畅。22年的试题我觉得难度相较与往年有了一个明显提升,虽然题目变的难了,但是考察的知识点还是包含在参考书目的范围里,也没有超出考试大纲,个人认为只要认真对着参考数目和考纲,把重点知识覆盖全面,就基本没问题了。
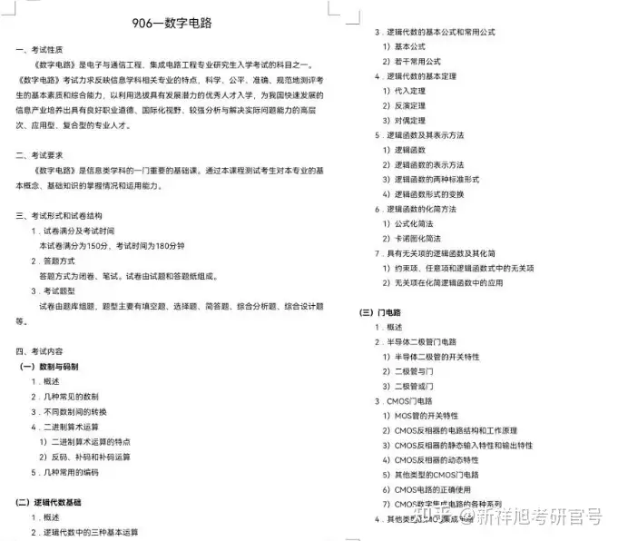
下面是山大官网上发布的906考纲,大家可以参考一下:



一些主要的考试信息大家都可以从山大研究生招生信息网或者山大研招公共号获取。906这个专业课不仅信息学院会考,山大的微电子学院,激光实验室,机电学院电子信息专硕初试也考察906。
这是信息学院去年电子信息的招生目录(其他也考906的学院大家可以去山东大学研究生招生信息网找招生目录查看):

我专业课是从暑假也就是七月开始的,七月先是把参考书整体过了一遍。学习参考书的时候,可以根据自己情况选择要不要听课程,我是自己看书,不懂的章节去听课学习,这样可以节省很多时间。这部分要注意课本上的例题和习题,不仅可以加深对知识的理解,还可以归纳出每个知识点命题思路。可以找找习题的标准答案,先自己写,再进行对照,写下总结,更加牢固。

(我比较喜欢在书上做笔记标重点)
一直到九月开学后我才开始刷专业课题目,我做了两遍,第一遍按年份刷,做完整理了各种题型和应对方法。然后我开始每复习一章专业课,按照每章的内容刷对应的题目,再次整理归纳。
专业课部分可以根据自己的学习情况,到十二月的时候,如果你觉得自己比较熟练牢固,可以减少专业课时间,给冲刺阶段任务较多的数学和政治。
关于是否要报班,这是个仁者见仁智者见智的问题,建议如果是基础不好、自制力较差且跨考的同学,可以考虑报个新祥旭考研一对一辅导课程,会根据大家自身的情况和需求来制定授课计划,全程跟进学习进度,学起来会比较省时省力,效率会很明显的提高。
3. 复试经验
经过了初试的选拔,已经过滤掉了一大部分人,而复试,才开始真正的上岸的角逐。对于我本人来讲,我初试相当于仅仅够资格进入下一轮的选拔,那么,利用好复试的机会,稳扎稳打或者逆风翻盘就变得尤为重要。
(1)英语部分
对于信息学院面试环节的英语部分,我觉得大家可以不用过于担心。首先,我们根据考试复试给出的要求和大纲可以发现,英语面试成绩在信息学院面试的最终成绩占比较低,只占到百分之十左右。其次,信息学院的英语部分考察采取的方式一般来说是对于英语文段的快速理解和做出准确的翻译。相信经过初试时的辛苦学习,大家对阅读并且快速知晓文段意思这种英语的考察已经可以得心应手了。另外,有些老师可能也会口头对你进行英语提问,这就对你的口语表达能力以及反应能力有一定的要求。
那在准备这部分时。我觉得大家可以分两方面进行准备。一方面是针对英语提问,进行口语练习,大家可以在网上搜集相关信息,把可能问到的问题提前想好回答,进行整理和记忆。另一方面,保持每天背诵单词,词汇量是进行英语翻译理解的基础。可以找一些科技类的英语文献,进行联系快速翻译。
(2)笔试部分
这部分在考试要求里已经给出了参考书目,是程守洙普通物理学上下册以及阎石的模拟电子技术。

(复试笔试部分参考书目)
笔试部分的考察题目相对来说比较简单,考察的重点一般来说偏向于概念定义以及一些很基础的知识,还有一些简单的计算类题目。笔试部分大家也不用过于紧张,复试中会给一定的时间进行思考后再作答。这部分的题目进行准备时,我会建议大家一个是注重书本上的一些概念定理,还有一些课后的思考题和简单的练习题有很大的可能会在复试题目中出现。笔试这部分的成绩在复试综合成绩里会占比到百分之二十,还是希望大家能有一个充分的时间把所列出的参考数目从头到尾把重点知识好好复习过一遍。

(在复习模拟电子技术基础,会把重要的定理公式画出来)
(3)综合面试部分
综合面试这部分的分值是在复试中占比最大的,会占到整个复试成绩的百分之七十,也就是说,这部分的成绩相较于英语部分和笔试部分都更为重要。综合面试的提问也较为灵活,对老师来说,他们希望你可以展现出你具备一定的科研能力和科研素质。如果你在本科的时候做过一些专业相关的比赛或者项目,这时候就可以大胆的秀出来了。但前提是,必须是你自己实际参与其中并且知晓其中的方法原理的,不要期望于糊弄敷衍一下面试官们,因为导师们一听便知道你有几分水准,所以如果你有一些专业相关的项目或者比赛经理,建议你在准备这方面时,认认真真的把项目过程比赛过程好好理解和复盘,以便老师再问一些细节点的时候可以对答如流。
当然,你没有这方面的经历也不用担心,老师们可能会对你进行一些重要专业课的知识的提问,比如像是本科学过的通信原理啦,或者信号与系统这种课程,这就要求你在准备的时候可以把重要的专业课快速的进行复习和梳理一遍,我一般是对于每门重要的专业课列一个大纲,列出主要的重点知识,重点问题,并把回答整理到一个文档里,进行快速复习和背诵。你也可以找一个一起面试的朋友,挑选某一门课进行相互提问,这样你认为重要的和他认为重要的就可以相互补足,更加全面,而且还可以还原实际面试场景,训练自己开口说以及组织语言逻辑的能力。
4. 结语
考研是一段让我记忆很深刻的时光,焦虑,担心,挫败,喜悦和释然,它们真实的陪伴了我整个追逐梦想的时光。
也希望大家在这段旅程中不断规划自我,挑战自我,不要急着去证明,有些时候,慢慢来,才会比较快。祝大家一战成硕,希望在春暖花开的日子收到你们的好消息!

(那就,一起上岸吧!)
(本文来源新祥旭原创文章,未经允许,不可转载!)



















