一、基本情况
本科是汉教,出于兴趣继续选择汉硕。选择贸大首先是地理位置优越,北京有很广的就业资源;其次,贸大合作有十所海外孔子学院和三所海外孔子课堂,有丰富的实践资源。贸大也是备考难度偏中等的211院校,由于本科院校是双非,一直有名校情结吧,最终选择了贸大。二战的时候犹豫过是否要换一个院校,看过很多学校的真题后还是选择了贸大,我更偏向客观题较多的学校。如果小伙伴还在犹豫院校选择的话,可以尝试做一做不同院校的真题,选择自己擅长的出题风格院校。
今年二战上岸,两年都备考贸大。2021年题目略难,出题风格灵活,再加上自身复习不到位导致专业课成绩不理想。2022年一边工作一边备考,时间其实很紧张。时间有限的情况下更着重积累课外文化知识和大量刷题、背书,着重于一战时薄弱的地方,最终专业课成绩得到了很大提升。
分数线及报录比:
2015年44\66\327;报考58,录取24,报录比约1:2.4;
2016年45\68\325;报考84,录取28,报录比约1:3;
2017年44\66\350;报考195,录取31,报录比约1:6.3;
2018年44\66\355;报考182,录取27,报录比约1:6.5;
2019年44\66\340;报考124,录取40,报录比约1:3.1;
2020年46\69\360;报考237,录取49(2),报录比约1:5.1;
2021年47\71\337;报考371,录取42(4),报录比约1:9.8;
2022年51\77\365;报考400+,录取40(3),报录比1:10+
二、初试经验
(一)公共课
政治:七月份开始学习政治,政治参考书一定要用今年最新版!两个月打基础,看腿姐视频。看完一篇很蒙是正常的,哲学需要多看多刷题。每看完一节用1000题来巩固。九月份二刷或者三刷1000题,九月也上背诵手册了,跟着喜马拉雅听腿姐背诵手册yyds。十月份开始看腿姐技巧班,人见人爱的技巧班。十一月腿姐4套卷和肖八,中下旬腿姐冲刺课。十二月份押题课和肖四,我背了腿姐押题内容,用肖四进行补充,考研答题的时候很顺畅。
英语:前期进行单词背诵和语法基础,七月份开始刷真题啦。一周2~3套,到考前刷3遍。可以选择自己喜欢的老师,先看刷题技巧再进行刷题揣摩出题人的意图,边刷边背单词巩固语法。刷题顺序:阅读理解>新题型>翻译>完形填空。对英语而言,真题是最具有利用价值的,一定一定要认真分析真题。十一月份开始背作文和模板,考前可以多看名师的押题,把主题词都过一遍,内容往自己准备的写作模板中套,考前多练习几遍就没有什么问题了,切记作文不要跑题。
(二)专业课
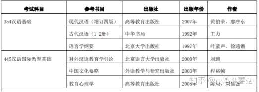
1.参考书目

参考书使用最新版本即可。此外陆俭明老师的《现代汉语语法研究教程》很重要!现汉简答会用到相关知识。《201例》、祖晓梅老师的《跨文化交际》、朱勇老师的《国际汉语教学案例与分析》和《跨文化案例与分析》都很重要,时间充裕的同学要及时补充相关内容。
2.题型
专业一有填空题、判断题、选择题、名词解释、语音能力题、汉字能力题、文言文阅读题、词语辨析题、语法分析题、和简答题,共十个大题。其中客观题60分,主观题90分。
专业二分三大模块,第一模块为中外文化及跨文化交际基础知识(共50分),分填空题、判断题、选择题;第二模块为教育学、心理学及语言教学基础知识(75分),分填空题、判断题、选择题、偏误分析题、名词解释题、简答题;第三模块为案例分析与写作(25分),共三道题。其中客观题90分,主观题60分。
贸大的题属于中等难度,适合客观题型选手。专业一主观题有一定难度,需要关注当前流行的前沿知识以及学界大佬提出的理论。专业二主观题较简单,在课本中都可以找到。
3.复习规划
现汉部分(100+):第一遍过课本熟悉知识框架,打好基础;第二遍尝试列框架,理解困难可以参考市面上的一些网课资源进行补充;七八月份开始强化轮,第三遍对课本有系统地掌握,每个细节都不放过+刷题(全国真题+院校真题);分析院校真题一定要重视!九月份开始背书啦,有时间多读拓展书目,语法教程很重要!后期反复背书+刷错题,多少遍都不为过。词义辨析从现在起每天看《201例》,重要的是积累角度。
古代汉语(20分左右):基础轮反复看通论知识,注意例子。贸大喜欢重复出题而且是通论中的原话;断句和词义解释是课本一二册原文,每天几篇保持语感,搭配无标点版练习;强化轮和冲刺轮不断重复以上两步+刷别的院校的真题。
语言学纲要(20分左右):内容比较难懂,看完一两遍现汉课本并且熟悉现汉内容后开始看语纲;我在b站找了一些课程,自己整理框架,后期直接背。二、三、四、五章是重点;语纲占分越来愈多,2021年30分+,要重视语纲的内容。
引论(60分左右):这本书逻辑和框架真的很清晰,边看书边整理框架,表格法记忆很有效。分清课本中的概念和代表人物;第五六章是重点,概念的区分、流派、假说要熟记于心。第七章的15个教学法都得背,可以编口诀辅助记忆,今年考察了两个教学法的对比。第八九章分别从四大环节对我们专业进行阐释,考的也很多。引论没有捷径,只有反复背背背,用挖空检验记忆效果。
文化要略(50分):课本内容很多,要一点一点啃,列框架更容易记忆,用框架带细节,背完一章用挖空检验记忆效果。课外知识要多积累,我打印了很多课外文化的资料。2021年几乎全是课外文化,2022年只有一小部分课外的,但还是不能掉以轻心。文化总是背了忘,忘了背。大家都是这样,切勿焦虑!
教育心理学(20分左右):买了红色的教心课本(几乎没看),自己整理了名词解释。贸大教心题有很多《当代》课后题,一定要刷!教心题复现率很高。
案例分析与写作(25分):贸大这部分有两个题,15分(7/8):跨文化案例分析+课堂管理分析。跨文化部分把祖晓梅老师的书过两遍,把主要的观点、理论和中外对比摘出来。整理一个模板即可,中间部分的理论根据题目填充;课堂管理看朱勇老师的一系列书,熟悉课堂中会出现的突发情况、文化冲突、教学技巧以及解决措施。教案10分,整理自己的模板,根据优秀教案集不断修改,考试时根据题目直接默写。这部分在复试时也很重要。
三、复试经验
1.考察内容:英文自我介绍、两道英文问答、两道中文问答、说课与试讲、中华才艺。
2.复试特点:贸大复试和国际中文教师资格证的面试形式类似,说课和试讲部分是其特色,要特别关注这部分,占很大的比重。参考《国际汉语教师语法教学手册》,包括了很多重点语法。复试要多和小伙伴进行模拟练习。



















