2022年华南师范大学金融专硕考研经验贴
一.关于择校
本人本科是金融学,因而选择继续在金融专业深入学习,当时择校的时候,考虑到财经类的学校竞争太过激烈,但是又想上岸985或211学校,并且想要在经济发达的一线城市就读,方便以后就业,因而选择了广州的华南师范大学。下表是关于华师金融专硕近几年的报考情况和分数线。由此可知,前几年华师金融分数线还是比较低,后面随着考研热分数线不断上涨,而且呈现出奇数年分数较高,偶数年分数线较低的情况,但大体接近金融国家线,相较于广东省的中山大学和暨南大学,难度相对低一点。

二.初试经验
华南师范大学金融专硕的初试科目是政治、英语二、数学三、专业课(货币金融学+财务管理学)四个科目。

总结:鉴于近几年考研热,政治命题组反押题力度是越来越大的,所以关于选择题的押题不是很准确了,所以选择题还是要靠自己好好掌握知识点。关于政治大题,背诵政治押题卷就好了,考试绝对够用。当时我对政治押题大题材料背得比较熟悉,所以三个小时的政治考试我只用了一个小时就写完了,最后也获得了接近80分的成绩。
2.英语(3-12月)

总结:考研英语还是偏向应试考试,所以好好复习还是可以取得不错的成绩。因为我英语基础比较好,所以阅读都是靠自己总结技巧和关键,没有跟从网课视频。作文方面注意总结自己的模板,临考前多关注背诵热门话题单词。
3.数三(3-12月)

总结:数三相较于396联考较难,是能明显拉开分数差距的科目,所以数学的复习一定要重视。此外,2022金融的国家线为78分,还是很高的,所以数学的复习开始时间一定要早,前期要多花时间打好基础。
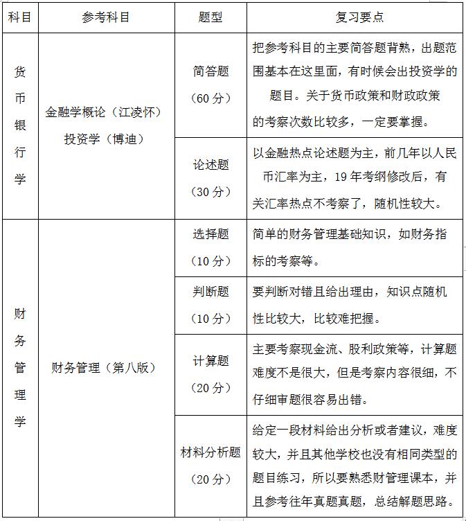
4.专业课(3-12月)


关于是否要报班,这是个仁者见仁智者见智的问题。如果你的基础不好,不知道该如何开始复习;或者你不清楚这个学校的考试范围,考试重难点,答题技巧,那么建议大家在新祥旭考研报一对一辅导课程。新祥旭会根据大家自身的情况和需求来制定授课计划,全程跟进学习进度,学起来会比较省时省力,效率会很明显的提高。
三.复试
2022年华师金融专硕复试复试分数线为360,与国家线一样。进入复试人数为73人,最终拟录取56人。在复试内容上,分为四个板块:

总结:因为疫情现在复试改为线上,以前的复试笔试也取消,所以复试面试的综合难度也相应提高。从考研成绩出来到复试,基本只有一个月的时间可以复习,所以一定要抓紧时间复习。全面复习初试的专业课,因为信封抽题的随机性很大,不然很有可能抽到的三道题目都不会;多关注近期的金融热点,英语自我介绍好好准备,对自己的本科经历要有印象。
四.建议
考研是一个非常漫长又孤独的过程,希望师弟师妹能够全力以赴,最终一定能取得好成绩。



















