一、择校和定专业
1、报考院校:哈尔滨工业大学(深圳校区)
2、报考专业:070300化学
3、近三年报录情况(深圳校区)

4、择校考虑:本人是普通二本院校学生,在选择考研院校的时候其实也犹豫了很久,一来是有想冲985的野心,二来也着实考虑到本科的现实情况,所以当初在华东师范大学和哈尔滨工业大学这两所院校之间犹豫纠结,最终考虑到华东师范大学考的是四大化学,而当时又已经是暑假了,结合自身情况,感觉难度相对较大,所以选择了考无机+物化两门专业课的哈工大。关于这两者的区别,是这样子的,考四大化学的话相对来说考的不深,就是相对知识点考察比较简单,而考两门专业课的话知识点考察会比较深,难度较大一点点,结合我自身,我在学习知识点的时候偏向于将知识点学得深入,掌握扎实,所以我确定了考取哈工大。另外一个原因是师姐手头上有哈工大的真题,而华东师范的真题我相对比较难获得,这也是很重要的一个点,因为能否获得考取院校的真题对整个备考研阶段而言是很重要的一个因素,有真题的话可以更加了解到学校考试方向以及出题规律。
二、初试经验
1、英语:
(1)个人情况:四六级450左右低分飘过,对英语不反感,基础一般偏上一点。
(2)所用书籍:①不就是语法和长难句吗?+②恋词考研英语真题5500+③中公考研历年真题+④墨墨背单词app
(3)学习经验:
①3月份开始每天固定一个时间段背单词,结合自己的英语基础设置单词量(我
一开始是每天88个,后期逐渐增加)。固定一个时间段背单词的原因是坚持1-2
个星期下来会形成习惯,有潜意识的条件反射,比如当时我是大三下学期还需要
上课,所以早上没办法安排出时间来背单词,我一般是午饭过后在走廊安静的角
落里背单词,边消化边背单词,背完也差不多消化完可以午休啦,完成完任务后
的午觉睡得更香哦!后期暑假没课的时候就把背单词安排到大早上啦!
②暑假开始做阅读。考虑到英语考试是在下午,所以我将刷英语阅读的时间固定
安排在每天下午,暑假没课时间相对比较充裕。一开始一天一篇阅读,做完立马
听唐老师的课消化,不懂的单词直接在试卷上做标记,第二天背单词的时候就
可以拿出那份试卷把标记的单词也背一下。
③英语分版块做题。6月-10月这段时间我的重心放在英语阅读和背单词两个大
头上,10月中旬开始做信息匹配题和听英语作文课,11月中旬开始完型填空(英
语一、二均做)和长难句翻译。11月底开始安排每天1个小时背英语作文。
④11月开始重心就从阅读转移到其他板块了,但阅读仍然每天坚持2篇(此时
对内容已经很熟悉了,所以侧重点是保持做题的感觉以及单词记忆和做题技巧)。
2、政治
(1)个人情况:对历史政治一窍不通,几乎没什么基础而言。
(2)所用书籍:①核心考岸+②肖秀荣爷爷1000题+③背诵手册+④肖8+⑤肖4+⑥小程序刷选择题
(3)学习经验:
①7月下旬开始听课学习政治,时间是安排在晚饭后30-60min,饭后站着
边听课边消化嘛,饭后也不至于犯困,边听边在书上做
笔记。
②晚饭后听课,晚上回寝室收拾完花20-30min做对应1000题上面的题目。
③10月份买背诵手册,晚饭过后找地方站着碎碎念念,熟悉政治知识点。这时
候还不着急背诵知识点,只需要念出声音来,让眼睛跟大脑对知识点有个反应即
可,当你过的次数多了,知识点也就越来越熟悉了。熟悉到脑子有个隐形的思维
导图。可搭其他老师的讲解来进行。
④11月份肖8上市,这时候主要做肖8的选择题,我是计时做选择题的,把答
案写在一本笔记本,做完核对,并注重看答案解析,这时候可以不用太在意分数。
等到8套试卷选择题都做完后,再返回来做一遍,这也是为何第一遍做题要把答
案写在笔记本的原因,题目可以反复做。
⑤肖4出来的时候,安排上午晚上各1.5h背诵肖4大题,这个时间段的重头戏
就是英语作文背诵和政治大题背诵。选择题按照肖8同样的方法,尽量安排在上
午做选择题,保持早上做政治题的习惯。
⑥后期可以购买政治选择题小程序进行刷题,方便便捷,食堂打饭排队啊,或者
走在路上啊,饭后消食玩手机的时候都可以打开随时随地刷题。
3、专业课一:无机
(1)个人情况:本科专业化学,无机化学85+分。
(2)所用书籍:宋天佑版本教材+课后习题解答+徐家宁考研复习指导
(3)学习经验:
暑假开始复习,前期主要是通过结合课件ppt看网课,对知识点有个大框
架的掌握,再过第二遍网课,这时候是在有基础的情况下更扎实地理解知识
点。过完两遍之后,开始做对应教材的课后习题,每道题都要做,至少做两遍题
目。除此之外,做复习指导上的例题和习题,这时候可以借助它每章的知识点概
述,对该章节的知识再次进行梳理和复习。10月中旬开始做学校真题,真题做
2-3遍。期间,最重要的是形成自己的特色笔记,比方我,我喜欢把经常错的知
识点整理出来,或者相似知识点进行比较,每天早上可以拿出笔记念一念。
4、专业课二:物理化学
(1)个人情况:本科专业化学,物理化学86分。
(2)所用书籍:傅献彩物理化学+沈文霞+《新祥旭辅导班专业课讲义》
(3)学习经验: 同样,前期主要是结合课件ppt和网课对知识点有个大框架的
掌握,接着过第二遍,这时候是在往框架里面填充知识点,啃掉之前第一遍不懂
的知识点。过完两遍对知识点基本掌握了80%后开始做对应课后习题,同样每道
题都过,再做学校真题,掐时间做,还有考研指导上的题目。题目都刷完一遍后
再一次做课后习题和考研指导的题目,这时候比较简单的或者有把握的题目可以
在脑子里做,不需要费时间写纸上以及按计算器,同时,尽量把一轮不会的题攻
克下来。最后再一次做学校真题。同样的,形成自己的特色笔记,每天早上或者
饭后消食的时候拿出来念一念,加深印象。大家如果在考研复习过程中有困难的话,也不妨报一个辅导班,比如新祥旭考研全科一对一辅导课程,针对性强,上课时间可以灵活协商,课下还可以免费答疑解惑,对考研初复试应试备考这块的帮助是非常明显的。
三、复试经验
1、复试内容:

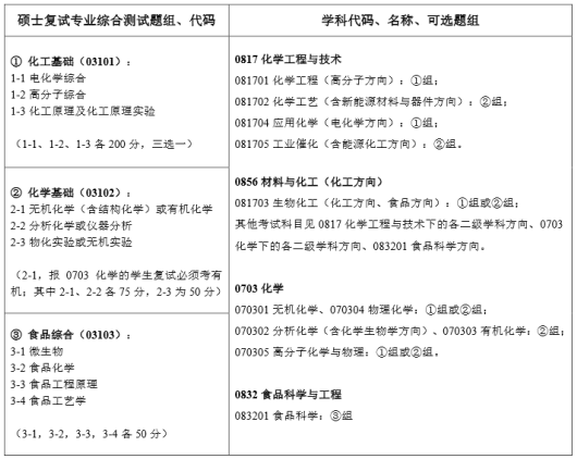
我选的是②化学基础(03102)当中的【有机+分析+物化实验】。由于疫情影响,所以我们是线上复试,主要包括①专业课问答+②文献翻译+③中英文自我介绍+④了解科研经历。其中,专业问答都相对比较友好,不会特别为难考生,可以找到网上卖的往年复试真题进行有针对性的复习;另外科研经历的话有的话是比较加分的,没有的话问题也不大,可以聊一聊你参加一些实践活动啊,或者做过哪个比较熟悉的实验,这都是加分项。
四、寄语:
不要轻易听信别人口中的黑暗艰辛考研,你不去体会一把怎么知道是
不是真的。确定好了院校专业,剩下的事情就是努力,一个字:“冲”!稳扎稳
打,结局将给你意想不到的惊喜!心态放好,累了就幻想一下上岸的日子,状态
来劲了就一个劲学!每年那么多人上岸,凭什么就不能是你!最后分享一句很喜
欢的话,“一生很短,大胆去闯”!
(本文来源新祥旭考研原创文章,未经允许,不可转载!)



















