一 择校经验
“选择大于努力”
择校至关重要,选定了学校就是定了心
一定要选择适合自己的学校
要点:地域,个人能力(数学能力,英语能力,专业课有无偏科或偏好),院校情况(详细重点关注)
研究生的地域选择很有可能涉及到未来就业的地点,所以要想的远一点深一点
(1)了解了天大的招生计划及科目要求,数一英一(在这里提醒如果本身抵触数学的一定要根据数学去选学校,因为数一数二数三难度差别和内容广度都很大区别),因为最好选择本科学过的专业课,因此我选择了半导体物理与器件
(2)由21年和22年还有20年看出每年人数增减不大
(3)同时也要关注录取最低分数,关注了21年最低320分,20那年最低330分,分数线浮动不大
(4)在去年九月份,也没有更换专业课书目
最终我选择了报考天大;
21年招生计划

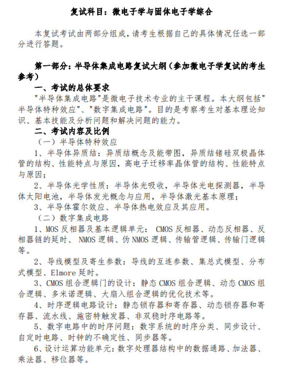
二 备考经验
数学:数学可以说是考研中的巨头,决定了你考研成绩的下限。所以,我建议根据 自己的数学基础,尽可能早一点开始复习,在 六 月底之前,至少要完成数学第一轮复习,完整地体会数学一的所有考点。 在网课方面,推荐武忠祥老师的高数,李永乐老师的线代以及余炳森老师的 概率论。在教学经验上,这三位老师肯定是有很大优势,缺点可能是语速和课堂 氛围比较容易让人产生困意。如果害怕自己容易睡着,张宇老师的数学也是非常推荐的,或者你可以在听上面三位老师的时候,调成倍速,提高精神集中度。每个老师的网课都会有配套讲义和习题,在这个阶段,只需要把经典的例题,基础计算题做好,不需要做太难的题目,在做题中要注意对基本概念的理解。暑假开始,要进入强化,高数可以继续听武忠祥老师的强化课配套做辅导讲义,同时加以1000题和张宇18讲,张宇18讲的几何应用部分真的很好,去年有一道原题就出现在18讲上;线代部分要关注永乐大帝的强化班,也可以50块买个微信小程序,永乐讲线代,每天闲下来练一练;概率论可以继续做余炳森的讲义强化部分,也可以做一些公众号整理出的往年必做概率论的题,都是从各大辅导书上精选的;强化阶段是可以一直持续的,不过建议10月开始做真题,每两天一套,自己模拟考试氛围,买个秒表自己计时,记得留三四套十二月再做,保持手感;十一月开始,做模拟卷,可以两天一套,重在总结,而非追求题量;十二月进入冲刺,回归真题,重做错过的真题,细细揣摩;
英语:首先,需要说明的是,这一组合方法的基本特点是:严格限时训练、全真环境做题以及扎实的分析与总结。单词是我们复习过程中易头痛,又觉得无比枯燥的内容。但说实话,词汇必须记,必须反复记忆。那么现在考研用的最多的考研单词红宝书或新东方乱序版的,我们可以准备一份。都说考研最难的是英语,英语最难的是阅读,考研的阅读理解资料那么多,说来说去还是考研真题最重要,但!切记!先进行最基础的真题的训练,也就是早期的真题的训练!勿贪快,更不要着急对答案!可以三天一篇!真题要做,要精做,一遍两遍三遍四遍的做。前面每次做完将自己的答案记下来,不要在试卷上做标记。等到下次做再记录在本子上,前面三次绝对不要对答案!做完真题后,对文章先进行自己翻译,这时就当翻译题做,不能查词汇,翻译完后哪些词汇不会,记录下来查好,记录好,重点记忆。(太稀奇古怪、生僻的非高频词汇可以选择性记忆)后期对答案时要仔细研究错题的原因。关于大小作文和新题型以及完型,突击,模板。放在考研最后两个月突击拿分就好,平时就要注重积累。
专业课:一.参考书目:
1. 《半导体物理学》(第七版)刘恩科
2. 《半导体物理与器件》(第四版)赵毅强译
(大纲里的另一本《晶体管原理与设计》涉及的不多,有时间的可以看看和大纲
相关的章节,时间不够的同学可以不看)
二.重点章节:
1.半导体部分:《半导体物理学》第 1 章——第 5 章;
2.器件部分:《半导体物理学》第 6 章——第 8 章+《半导体物理与器件》第 7
章——12 章
(大纲中的结型场效应管、光器件以及功率器件在历年考试中涉及的不多,大多
数年份是 1-2 道填空题(2-4 分)的样子,根据最后自己的时间,酌情复习)
三.考试题型:

一定要理解着背诵,考试不会直接出1+1=几这种明明白白背答案的题
计算题:通过多做往年真题可以看出,一道来自半导体物理部分,只要能把真题和书后重点习题好好做几遍,基本问题不大;另一道题则比较固定。
证明推导题: 书上比较重要的推导。对于想拿高分的同学,建议先把历年真题考过
的推导题做熟练,之后再去做书后涉及的推导题,如果时间不够,可以酌情放弃。
政治:时间安排:我是八月份开始刷视频,然后做1000题+肖4肖8基本就差不多了,肖4压的很准,但是据我所知我的同学把肖4答案搬到试卷上的并没有我自己答题的政治分高。。。可能是背肖4答案的人太多了改卷老师看腻了;
其他:拉分在选择题,复习要认真,不能浮于表面,每天让自己看多少页这样的作法不好。
提醒大家,选择题可以把市面上所有老师的模拟卷中的选择题都拿来做做,用荧光笔标记出来正确答案,后期直接背诵
三 复试经验
复试的话,春节一过再复习就可以了,确定好自己想选择的方向,一个是模电+电路分析,一个是数集+半导体物理与器件,模电的话就要多复习计算题和公式,半物的话就是要多记常考概念,不过因为初试就选择了813,所以复习起来相对得心应手,但是在专业课面试的时候还是猝不及防,考了一道模电的计算题,因此选了813的大家最好还是要在复习的时候也看看模电和电路分析,因为专业课笔试范围是很广的,赌不上题的;在复习数集的时候,可以去看清华的超大规模集成电路设计这一门课,跟着里面老师把知识点过一遍,做到心中有数,这样在复试的时候就不用害怕啦!复试最轻松的环节就是综合面试了,只要你态度端正,积极向上,都没什么问题的;

综上,希望准备报考的同学们加油!大家如果专业课有困难的话,也不妨报一个专业课辅导班,比如新祥旭考研专业课一对一辅导课程,针对性强,上课时间可以灵活协商,课下还可以免费答疑解惑,对专业课应试备考这块的帮助非常明显。
(本文来源新祥旭考研原创文章,未经允许,不可转载!)
考研高分咨询新祥旭罗老师
电话/微信:13701149740
咨询QQ:3219057729


















