我报考的是上海海事大学汉硕,想谈一谈学习中存在的误区,以免后来者走弯路。
大概是从3.4月份就开始买资料,看学校,因为当时准备的早,抱着不成功便成仁的心态,想要去汉硕最好的学校---北语。到学校之后,差不多把书都买的大概,接下来就一头扎进图书馆里,大概7点起床,中午去餐厅草草吃完饭,就又回图书馆,困了趴桌子上眯一会,又起来看书,当时把专业课什么的差不多看了一遍,买了朱伟的恋恋,每天背一章紧跟着视频。北语汉硕群里有小姐姐发了刘晓艳的语法和长难句,其实我已经买了何凯文的长难句,多看点也不缺啥,我便在这个无意中发现了宝藏,老师轻松的教学方式,让我乏味的复习平添了一抹光彩。就这样没有章法的复习了两个多月,当时追了一部电视剧是《人间正道是沧桑》(听之前姐姐说看完中国近代史就差不多了解了),我马上沉迷于此无法自拔,打着学习的名义放纵自己,自此一发不可收拾。放松下来再投入学习可以说是很困难的事情,我试着回到之前的状态,可无果。就这样一直到放假,我没有在学校复习,夏天没有空调的宿舍想想都哎……算了算了,反正家里也没人,我肯定能静下心来好好学习,这样想着,回家拿了整整两箱的书。
回家第一天,嗯我先歇一天,第二天……就这样一个暑假,虽然也有看过书,但是效率实在是不怎么样。心中很明白今年和北语是无缘了,在此抉择之时,看到上海海事招收汉硕的消息,因为从小在那上学,对它的眷恋还是有的,于是在虚度中临时换了学校。它学校大纲给的书大概就四本,实际上不全,过来人的经验应该看的:
现汉(黄廖本)、语纲、文化要略、对外汉语教学概论(赵金铭)。
海事的录取分数线其实就是国家线,录取人数大致在20人左右,录取比例是1:1.25,初试和复试占比1:1,不是说过了国家线就行,它是按录取比例计算的,所以你懂的,考的越高越好。
转眼到了九月份开学,2个月的荒废让我的负罪感在开学达到了极点,提前返校,把一切收拾妥当。每天超过十个小时的学习,可以说一日千里,几乎一天都坐在那里,导致下半身水肿。因为还剩差不多100天,必须每天保持高质量的学习,才有可能成功。下面我说一下各科的准备方法:
英语
随便一本单词书就好。(不要看朱伟的视频,全是段子,听一节课才有十几个单词,效率太低,并且他喜欢打广告,血泪教训,在他身上我浪费了十个单元),每天都要看单词,直到考研前。
语法和长难句(这个最好要在6月前完成),还有英语大小作文,墙裂推荐刘晓艳,哦,新题型大概就是七选五选标题这两个大部分大部分同学的话,你会觉得哇好难哦但是如果你看了这个老师的,所有困难都迎刃而解
真题的话大概做了两遍,个人建议05到18年的真题就可以,我是买了张剑的解析,大概流程就是先把真题做一遍,然后看唐迟的阅读,如果还有什么不明白的地方就去看张剑的那本书。
政治
前期我看的是徐涛的核心考案配合老师的视频,肖秀荣1000题(两遍的话,应该就OK了), 后期背风中劲草,到最后肖四肖八,我政治从高中就不好,最后考了58分,虽然不是很高,我也真的是尽力了。
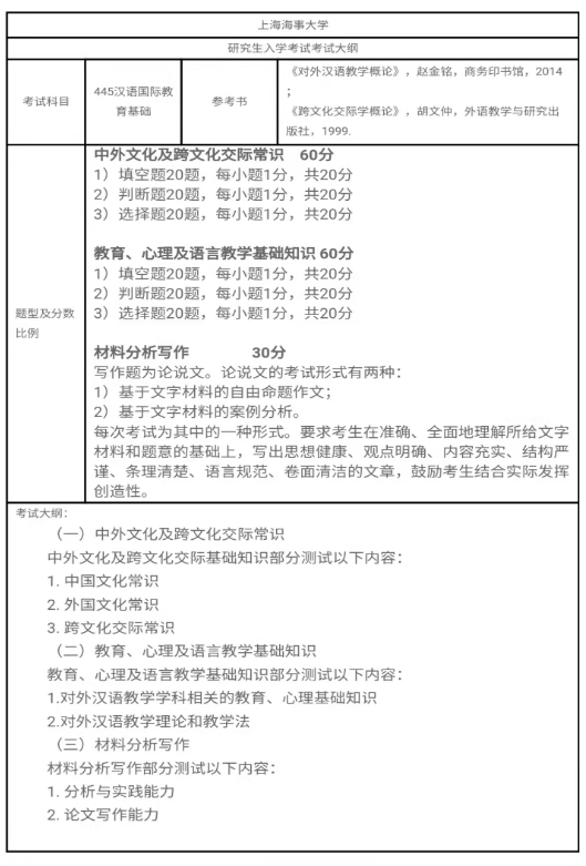
专业一
由于海事近几年才招生,真题较少。我就把各个高校的真题都做了一遍,大致知道各个学校都会往哪个方面出题,汲取百家之长嘛。语言纲学其实占的比重不是太多,古代汉语占了十分, 大致出的都是书上的文章,加标点注释这和其他学校都一样的,平时的练习中大家练练手就行。出现最多的内容就是现代汉语,大致题型填空、选择,大家可以到海事官网找找大纲或者是国家统一的也行(题目类型就那么几类),基本上都是书本上的内容,也就是说,只要你把现代汉语吃透,那专业一得高分其实不是很难的事情。大家如果专业课有困难的话,也不妨报一个专业课辅导班,比如新祥旭考研专业课一对一辅导课程,针对性强,上课时间可以灵活协商,课下还可以免费答疑解惑,对专业课应试备考这块的帮助非常明显。
专业二
学校给出的大纲中,文化占了60分,概论占了60分,案例分析30分。实际上,文化是30分,概论60分,案例分析60分。
文化我个人建议是,有一本比较好的笔记,我把书背了大概五六遍的样子,但是出的题都是特别容易的常识,考完之后,我觉得十分没有必要,在文化上花费太多的时间。
概论的话,20分客观题,40分主观题,因为大部分学校,选的都是对外汉语教学引论,所以,关于概论的笔记啊什么的都特别少,我也是找了好久才找到几个相关的笔记,还有解析的书,当时题出来的时候真是给了我一个措手不及,因为没想到会出主观题,我大致用我背书的印象,把十个名词解释写了出来。案例分析1500字,我整理了一本笔记,这个其实到后期再准备的话不晚,和英语的大小作文一样,就是把跨文化交际中的原理结合实际的具体案例,多看看他人案例分析是怎么写的,吸其精华弃其糟粕,总结出自己案例分析的模式。
复试(笔试和面试)
笔试:(现汉、跨文化交际)主观题各一道
最后是写篇教案
面试:大概是( 现汉(黄廖本)、语纲、文化要略、对外汉语教学概论(赵金铭))几本书中,一本书一个问题,可能会有一些自由发挥题。
以上就是经验帖的全部内容,希望学弟学妹们都可以金榜题名。
附录1:


新祥旭考研,专注考研辅导十六年
咨询考研可以联系:董老师
电话/微信15272811757



















