考研结束了,成功上岸。(撒花~)疯玩了几天,今天终于踏下心来对我的考研经历做一些总结和反思。有400+大佬珠玉在前,我这个二战小菜鸡就不误人子弟了。想到什么我就写些什么,全当做随笔。
先来介绍一下我的基本情况。本人本科985,成绩一般,也没有大奖傍身,拿过的最高奖就是校级的,六级擦边飘过,简历乏善可陈。二战南开,初试395+。下面我从择校、信息搜集、初试经验、复试建议以及二战心态调节五个方面絮叨一下。
l 择校
选择大于努力真的不是一句空话。本人去年一战其他学校初试398+,看到成绩当天很激动,但是去年神仙打架复试线大涨,所以我最终没进复试。因此,我非常衷心地建议未来考研的学弟学妹们,看好学校统招人数,如果推免占比过大,统招人数较少,一定要慎重。我在选择南开时就关注到了它的推免人数,22届南开的推免人数没有推够,所以它的名额很大可能会被分给统招,这对考研的学生而言就是一个机会。
金专分数线上涨是一个必然的趋势,但在今年国家线上涨十几分的情况下,南开院线设定在385分,真的是很良心了。
l 信息搜集
我的初期信息(报录比、招生人数等)搜集渠道基本就是B站、小红书、知乎还有考研群,尤其是直系学长学姐建的考研群。直接在这些社交平台搜经验贴就有很多热心学长学姐来分析这些信息。
网课资料的搜集一方面是通过淘宝,一方面是通过微信公众号。很多考研机构都会做公益课,可以免费试听或者花几块钱拼团买课。
l 初试经验
因为我是二战考生,所以我通过对比两次备考经历,和大家谈谈我初试公共课备考的教训和专业课提分的经验。
一、政治(70+)
政治的备考是所有科目里最简单的一个。不是说内容简单,而是说信息不对称程度低。基本上只要在三巨头(肖腿徐)里选一个跟完全程就可以。但同时,政治也是最容易被忽视的一科。所以,不要再把它放到十月开始突击了,千万不要让它成为你焦虑的来源。
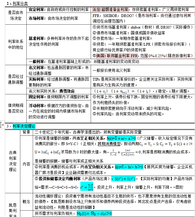
对于政治基础不是很好的同学来说,我个人觉得从6月开始接触这科,按照徐涛(基础网课)+腿姐(强化/30天70分/技巧)+腿姐(热点)+肖八肖四的思路复习可能更好理解和接受,大题的话十月开始背就行。因为政治的内容多、杂、散乱,所以用表格的方式整理笔记可以方便记忆。(附图一张)

最后,血泪教训啊朋友们!!!大题该背要背,但一定要多刷选择题!!!去年我肖四只背了第一套再加上看了看腿姐的押题,选择44,总分78分;今年忽视了选择题,背了肖四肖八+腿四,大题准备很充分但选择一塌糊涂,总分70出头。所以,一定要抓住选择题!
二、英语(80+)
本人英语一向垃圾,今年碰上英语二简单顺势上了80。我在英语备考期间基本是没有看网课的,就是刷真题。
四月开始背单词。用的是红宝书APP,一直到考前,单词背了三遍半。背单词真的有用!!!
六月底开始刷真题。用的黄皮书。先刷英语二阅读(每天2篇+长难句翻译+看视频纠错),再刷英语一(近七年真题,只做阅读,每天2篇),最后重刷英语二(每天1篇阅读+完型/新题型/翻译三选一)。
十月开始准备作文。一定要根据真题自己动手写,并且在这个过程中有意识地积累自己常用的句式,也就是我们惯用的一些理由。例如大作文的常用理由with the development of economy,……因为作文往往是我们最后答的一部分题,所以形成自己的常用理由可以保证我们在看到作文题目的第一时间组织好语言,并且保证我们落笔写下的句子是正确的。
三、396经济学联考(120+)
数学也可以说是我二战失误最大的一门。一战我的396成绩为130+,感觉还可以,所以我在二战期间没有再系统地看数学强化网课,而是急于刷题。这使得我在刷题过程中错误率明显上升,无效刷题趋势明显,而且35道选择用时很长。所以,不论一战还是二战,考研的小伙伴们切记系统地看数学网课很重要,哪怕2倍速也要过一遍,把所有知识点回忆起来。
下面聊聊我一战的准备过程吧:
首先,我的数学学习分了四轮。一轮从三月开始,在B站看的396数学网课+做核心笔记,对其考试范围和难易程度有了大致了解。第二轮从五月开始,也是在B站看了张宇老师的一些强化课+做800题,系统刷题。第三轮从七月开始,重刷核心笔记和800题并回顾错题,总结类似题做题方法。第四轮从九月开始,穿插着做真题和模拟题,总体而言张宇的题偏难,田然数学和逻辑出的比较好,高教社的题有时间也可以刷。
其次是逻辑。我属于对这方面接受度比较高的考生,所以对逻辑的学习我大致分了三轮。从六月开始接触,在B站看鑫全逻辑的视频+做逻辑精点(基础版);二轮从七月开始,鑫全逻辑视频+逻辑精点(强化)和老吕(母题800练);第三轮就是九月,刷真题、做套卷。
最后是写作。emmmmm,我认为讲得最清楚的是王诚,但是因为某些原因,确实不太好说向大家推荐,看个人选择吧。
四、专业课(125+)
我的专业课是二战提分最高的一科。主要方法就是多背!因为我本科金融+二战,所以对考试的几本教材都比较了解,因此二战复习过程中就省略了通读教材这一步。但对于一战或者跨考的学弟学妹们而言,通读教材,对目录和教材内容做到心中有数是很必要的。没有复习方向的同学也可以考虑跟班学习,像新祥旭一对一辅导就比较有针对性,老师都是直系学长学姐,可以较好的指导专业课复习备考。
南开没有划定参考书目,但根据之前学长学姐经验和考题来看,使用米什金的货币金融学、公司理财、姜波克的国金、投资学四本教材就可,如果学有余力还可以看看张亦春的金融市场学。去年431卷子基本没有涉及到国金,因此可以把国金放在最后复习。值得一提的是,我个人感觉在2020年以后,南开的专业课出题风格有了一定程度的改变。例如更偏重于公司理财、名词解释可能涉及热点新词、简答考察公司理财20章以后的内容等。所以这也要求我们尽可能复习全面。
因为之前忙着写毕业论文,所以我是从六月底、七月初开始全面进入复习的。每天3个小时刷网课并整理笔记(附图一张)。
我用的是武玄宇老师的视频(正版课比较贵,所以可以多找几个研友拼课),然后每天一章公司理财课后计算题(一般1.5-2h)。这个过程一直持续到八月底。
九月~10月开始二轮,即背第一轮的笔记(2h)+刷计算题(1h)+背名词解释or简答题(2h)。二轮刷的计算题主要包括目标院校和其他院校的真题和公司理财的错题。名词解释我背的是炳哥的,简答用的是金程的冲刺手册,个人感觉这本书对南开简答的针对性比较强。比如2021年考到的运营资本的一道简答其中就有涉及。
进入十一月,开始强化。因为强化班网课和基础班差不多,所以每天花20分钟过一遍,保证没有知识点遗漏。此阶段时间分配基本是:笔记(1h-1.5h);简答题(1h);名词解释(1h);热点整理背诵(看武玄宇热点课每天一个热点,40min-1h);真题套卷(1.5h)
到十二月的时候,就是分题型冲刺背诵了。此外,我还给自己安排了三次全真模拟,用完整的三个小时做模拟卷(用的是机构押题卷,但是不要对它抱有过高期望,压不到题也是正常的,放平心态)。
以上就是我整个初试的备考时间安排和用的一些资料。总体而言,我是按照考试题目的类型分版块复习的。个人感觉这样复习能让我对不同部分的掌握情况做到心中有数,从而做到有针对性地查漏补缺。
l 复试建议
今年南开院线在385分,在国家线普遍大涨的情况下还是非常友好的。对于南开而言,它的复试占比只有30%(网面),一方面不需要递交简历或者其他证书,另一方面它分了三场面试,每场7~8分钟,而且场与场之间老师也没有任何沟通联系,所以个人认为南开复试还是很公平的,对于双非考生相当友好了。
受疫情影响,今年南开依旧是网面,所以没有笔试环节。如果之后恢复线下面试的话可能涉及到笔试(疫情之前有过笔试)。
网面有三场,顺序抽签决定,包含英语口语、专业课以及思政。
思政面试的氛围往往比较轻松,兴趣爱好、工作规划、运动等等,任何方面都可能涉及。
专业课面试的主要是宏微观经济学、431内容以及金融热点问题,范围还是很广泛的,这需要我们自己多说、多练习。因为直接表述要比写题留给我们的思考时间更少,因此要求我们对基础知识的掌握更加扎实。
英语口语面试也比较基础,都是简单对话。但之前也出现过抽题的形式(参考雅思口语考试)。每一年的考法可能不同,因此我们要在备考期间多搜集信息。关于口语问题的整理大家也不需要过多担心,因为不论是专业的考研机构还是个人博主都会在复试之前整理大量的相关资料发布。因此,我们要做的就是搜集好信息,并且张开嘴巴说出来。即使发音不准或者说得磕磕绊绊也要尽量说完、说满。
最后针对复试,强调两点经验吧:一、提前找好自己喜欢的研究方向。这个研究方向可以在中英文自我介绍中被使用。其次,英文自由问答可以围绕这个准备,比如你大学喜欢的老师、喜欢的课程、毕业论文、读研规划、工作规划等都可以与它联系起来。二、放平心态,尽可能把属于自己的7~8分钟说满。我们要坚信,老师面试我们是为了录取我们,而不是单纯地为难我们,所以不要过度紧张。只要在面试期间,尽可能地流利地表达自己的观点就可以了,但是一定要实话实说!!!千万不要弄虚作假!!!
l 二战心态调节
对于很多二战考生来讲,我们是背水一战了,所以压力很大,心态容易崩很正常。和大家分享几个快速调整心态的方法。
一、哭出来或者跑两圈。哭其实很减压,压力过大哭一哭,发泄一下,不仅能调节情绪还能提高学习效率。如果不好意思哭,可以出门跑两圈,尤其冬天的时候,冷风一吹,脑子一下就清醒了。
二、睡觉。到了后期,一天学十三四个小时是常态,我们长期处于精神紧绷状态,很可能面临背不进书的情况。就拿我自己说,临考四天,心态崩了,到了晚上十点左右背政治已经背不下去了,这时直接倒头睡,第二天五点神清气爽起来接着学。学不下去了就睡,睡醒接着学远比强撑着耗时间更有效率。
三、按照自己的节奏学。我在备考期间看到网上很多博主,每天学到晚上两三点,第二天五六点起床接着学。如果是真的在学习,那么他们的努力值得敬佩。但不可否认的是,有一部分人只是单纯地贩卖焦虑。所以不要被不相干的人带了节奏,按照自己的步调学习。有人习惯早上五点起床背书,有人习惯晚上夜深人静的时候学习,按照自己的习惯来才是最高效的学习方法。
絮絮叨叨了很多,希望能对大家有所帮助。最后,祝23考生一战成硕!


















