(1)考研择校和定专业
北京交通大学交通运输专业(之前叫交通运输工程专业)属于北交的王牌专业,在2021年软科中国最好学科排行中连续4年蝉联全国第一。其交通运输专业就业质量很不错,大部分去向为中铁勘察设计院集团有限公司(铁一院至铁五院)、各大铁路局、地铁以及大厂的物流、运营岗等。北交的另一优势是其复试不会像西南交通大学这样更看重本科学校,而且总分相同的情况下以初试成绩为准进行排名,因此本科学校或本线成绩稍差的同学更推荐选北交。一方面是因为地域原因,北京更吸引学生,在北京就业机会更多,另一方面北交的交通运输只用两年就可毕业,时间成本较低。
(2)北京交通大学交通运输专业考研情况分析
2022年北京交通大学交通运输专业进入复试分为362,报考的学生大多数来自于几大铁路院校(兰州交大、华东交大、石家庄铁道学院)以及长安大学等,竞争还是比较激烈。一般初试分数线要超过分数线15分才比较稳妥,复试满分为220,总分=初始*60%+复试*40%,所以总体而言北交更看重初试成绩。报录比没有官方明确数据,但是根据历届考生及老师得知消息北交的报录比是1:1.5。下图是2022年进入复试的分数线。

(3)关于初试复习
1、英语:英语是考英二,相对而言比较简单。复习时间越早越好,在整个复习过程中都推荐用碎片时间可以用APP来过单词(不推荐百词斩,其他的app看个人习惯)。其次是在真题中记单词,把阅读中生词积累,反复过,基本上做好这两点单词是没有问题了。英语得分的核心是阅读,阅读的核心是真题,因为这么多年考研真题完全够训练了,完全没有必要去买模拟题。开始可以跟着老师做几套再自己练习,我做英语阅读习惯是先看题目,然后再去做题。近几年的出题方式,大概是一个段落一个问题,出现个别像标题、主旨,那就要读完全篇,留着最后做。英语作文如果基础较差(六级没过),我推荐直接用刘晓燕的作文模板,能直接得一个保底分,性价比超高(不用大量积累且考试时直接写可以给阅读腾时间)。如果追求高分就要先大量背诵范文积累核心语料、写作思路和经典语句,先做到有话可写,然后再挑选近几年真题作文的主题,自己动手去搭建作文框架,有条件的最后找老师修改下,有输入和输出的训练后分数才能快速提高。
2、数学:数学是考数二,整体设置永远都是50%的基础题,30%的中等难度题,20%的高难度题。高等数学部分推荐基础好的跟张宇,基础薄弱的跟汤家凤,线性代数跟李永乐。开始从复习全书开始过知识点。暑假之前的阶段把基础过关660题吃透就可以了。暑假开始可以刷提高题1800,但刚开始做1800可能会心里反差很大,发现很多不会的,这个时候就要回过头再看看基础例题,慢慢到后面就会好很多。九月份开始就要刷历年真题了,真题最开始的年份都比较简单,越到后面越难,所以留几套近几年的最后冲刺做。数学只刷题不总结也不行,总结归纳就是碰到不会的题,想想你为什么想不到答案那种思路,想想怎么才能有答案那种解题思路,记下来,多记一下,碰到类似的解题方法的回顾一下前面的,慢慢的你能总结出来一套解题思路。
3、政治:我是九月份才开始学的政治,因为听学姐学长经验政治回报率其实较低,分差不会很大。从九月份开始坚持每天看一章肖老精讲精练,做一章1000题,差不多到十月就可以学完史纲、毛概、思修。马原、毛中特部分推荐看徐涛的视频课,印象会深刻一些。但是学完可能前面很多就忘了,但是很正常,至少心里框架是有了。后期可以看看腿姐的选择题技巧班和后期的冲刺班,实用性非常强,能够在短期内极大的提高选择题的正确率。最后在11月份一定要早拿到肖4、肖8,抓紧时间背诵。网上会有很多总结的背诵版,集中精力搞大题,整理好当年热点五类大题的答案,上考场直接背诵默写。有可能背诵的答案成了真题的材料,这个时候也不要慌,一定要多写字且条理清晰,分数也不对低的。
4、专业课:一般暑假开始重点就要放到专业课上了,北交交通运输专业考管理运筹学,最开始推荐把黄丽娟老师的视频课看一遍,对整体知识框架了解熟悉(但这个老师讲的课比较枯燥,对于新手而言也比较难get到其中的逻辑,所以有些问题没完全弄懂很正常)。其次把赵鹏老师的管理运筹学教材(清华大学出版社)仔仔细细看一遍,把例题解题步骤最好背下,烂熟于心,因为北交专业课总体而言考得很简单,有些大题每年只是换了数据,解题步骤完全一样。最后再重点刷红果研的习题,把历年真题反复做几遍,如果觉得答案不对的最好找老师同学问问,因为市面上很多真题答案都有些问题(红果研也不例外)。但留下几套真题最后定时做,把错题归纳总结几遍。如果觉得题目不够可以找下网上的模拟题和本科生的期末考试题看看,重点就是把重点知识点背下来,把重点例题解题步骤记住。这三步下来,保持题感,基本上考上130是没问题了。
相比于自己一个人盲目地学习,新祥旭一对一课程绝对是更好的选择。目标院校专业的高分学长学姐来授课,专业度高。一对一的教学模式也极具针对性,可以让你在最短的时间里获得最大的提升。考研文库有很多考研的干货,无论是学习视频、资料还是学习经验。希望大家都能考上理想的学校!
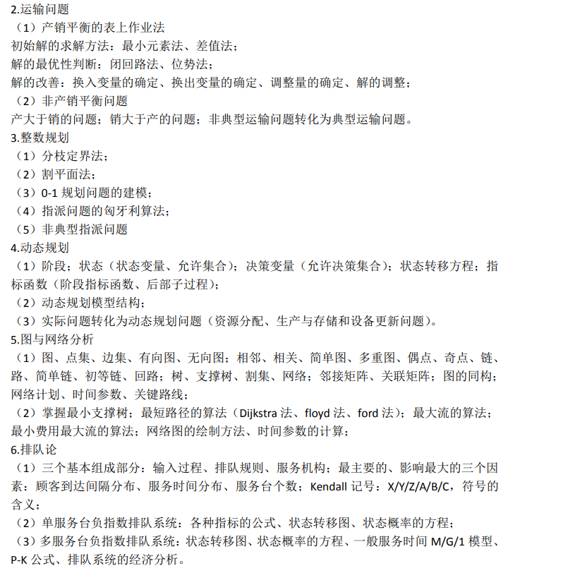
具体复习大纲如下:


(4)关于初试复习
复试要尽早联系导师,学院官网上有老师的联系方式。北交的复试还是会问很多专业性较强的问题,推荐把北交几个大佬老师的主要研究方向都看看,因为他们很有可能是复试当天的主要面试官,其他老师打分也要看他的态度,而且他问的问题一般也是和自己研究方向相关的,如果能回答好基本上就稳了。另外复试最开始的英文自己介绍一定要准备好,如果你口语好就多说点,要是口语蹩脚就一定控制在两分钟以内了,一分半也可以。其他的就大大方方回答,态度诚恳,一般老师也不会为难学生的。
(5)寄语
“我没觉得我多厉害,但如果真的有些许厉害的闪光点,可能就是我更能坚持吃苦。用今日多一点点苦去向明天换一点点幸福”。每个备考的你都要相信,努力能带来奇迹,知识改变命运!



















