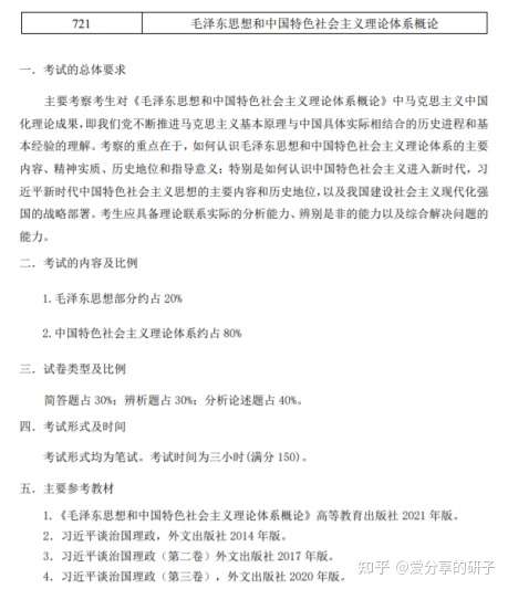
1. 择校与定专业
我个人比较喜欢天津这个城市,而且本科就读于一所211院校思想政治教育专业,又考虑到天津大学是近代第一所公立大学,作为北洋大学的前身发展到如今具有十分雄厚的师资力量与教学科研实力,所以我直接报考天津大学思想政治教育专业继续今后的学习生涯。
天津大学思想政治教育专业近几年的招生情况如下:
| 2022年 | 2021年 | 2020年 | |
| 初试进入复试基本分数要求 | 50,50,90,90,340 | 50,50,90,90,340 | 50,50,90,90,340 |
| 进入复试最低分数/最高分数 | 345/386 | 362/413 | 376/428 |
| 进入复试人数 | 11 | 13 | 10 |
| 录取人数(不包含推免) | 7 | 7 | 8 |
由此可见,尽管2022年考研人数暴涨,但是天津大学思想政治教育招生人数依旧不变,另外,天津大学一直以来都不公布报考人数。
今年天津大学思想政治教育专业可能由于报考人数较多,所以推测对专业课进行了压分,导致今年除了第一名专业课达到110分以上,个别人专业课在100分以上,大部分考生专业课尤其是毛中特都在100分以下。但是尽管压分,所有考生分数都低,并不是只有你一个人分数低,所以在公平这方面不要有太大的担心。当然,对于一志愿不上岸考虑调剂的考生来讲,还是需要慎重考虑一下这个因素,毕竟大多数院校马理论专业给分还是普遍较高的。
2. 初试经验
(1)公共课复习
政治:我从大三暑假开始复习政治,首先就是看徐涛老师的网课,我没有完全跟着徐涛老师的核心考案进行学习,而是大部分选择自己做笔记。马原的所有内容、毛中特除习思想以外的部分与专业课教材内容大体一致,我直接在专业课教材相关内容旁边的空白处将没有掌握的以及有助于理解的内容标注出来,为之后专业课复习也准备了基础,毛中特的习思想部分、近代史纲要、思想道德修养与法律基础按照核心考案来进行学习;其次政治最重要的还是选择题,我一方面用1000题检验与巩固知识,一方面用刷题小程序在睡前重复刷1000题以及腿姐的刷题计划,时间充裕的话可以多做一些其他老师出的题;最后,政治大题就是背肖八和肖四,此外,肖八、肖四的选择题也很重要!!!要把其中涉及到的没有掌握的知识点全部抄写下来,在考前复习一下。
英语:首先单词很重要,要尽早开始,除了跟着单词书或者背单词软件以外,要在写真题的过程中把真题中出现过的生词全部摘抄下来,重复多次记忆。其次,阅读我从暑假开始跟着唐迟的网课,按照他的讲课进度先把阅读全部做了第一遍并将错误原因都标注了出来,之后我仔细地将做过的阅读又看了一遍,包括出题易错点等,然后重新买一套真题试着自己再做一遍,这时候错误会减少,继续将做错的题与之前做过标注的进行比较分析。最后,完形填空和翻译看宋逸轩,不需要花费太多时间,作文根据自身情况在考前几周准备就好,小作文推荐Monkey,可以直接用他总结的模板,要把更多时间用在准备自己的大作文模板上(英语水平不是很高的话不建议跟王江涛老师)。
(2)专业课复习
天津大学思想政治教育考研专业课一毛中特,主要参考书目《毛泽东思想和中国特色社会主义理论体系概论(2021年版)》,专业课二马原,主要参考书目《马克思主义基本原理概论(2021年版)》。除此之外参考书目还有其他,但是只复习两本书即可,当然如果时间充裕的话可以多看一看其他参考书目。题型主要是简答、分析论述,马原还会有名词解释。没有复习方向的同学也可以考虑跟班学习,像新祥旭一对一辅导就比较有针对性,老师都是直系学长学姐,可以较好的指导专业课复习备考。


专业课复习有三点很重要:1.真题很重要 必须要备好历年真题。尤其是马原这门专业课,会有出现频率较高、重复考的题目,这对于复习至关重要。毛中特时政性强,真题难度也较大,对于不了解之前时政的人来讲无从下手,不过不要担心,这是很正常的。总体来讲,可以将真题中出现的知识点直接标记在教材上,在复习的时候重点关注这些内容。2.背诵很重要 必须要背多遍教材。首先要将教材的每一句话都理解一遍,在此基础上再开始进行背诵,第一遍背完甚至第二遍背完大概率还是感觉什么都不知道,再加上毛中特本身话术比较专业,背诵困难,这是很正常的现象,所以不要被影响觉得自己不行,一遍不行就再来几遍,要一直背到考前。3.框架很重要 必须要提前准备教材框架。教材内容很多,很难有人能够全部一字不落的全部背诵下来,因此框架就极为重要了。在刚开始理解教材内容的过程中,顺便将每一章节的框架写下来,在考研前一段时间开始留出时间着手背框架,这样在考试大脑空白时可以依据框架根据自己背诵多次的印象与理解进行内容填补。
3. 复试经验
个人感觉相比其他院校来讲,天津大学思想政治教育的复试很!简单!复试主要分为三部分:英语水平、专业素养、综合考察。英语占比很小,也不会有很多英语提问,强烈推荐害怕英语口语的考生报考;专业问题更加侧重知识的运用,主要是解决实际问题,尽量有逻辑、多讲一些,老师更加看重的是思路;综合考核就是根据递交的简历进行提问(建议本科期间参加的社会团组织竞赛活动全部写上、四六级过了的也要写上)。总之,复试不难,老师们人也非常好,保持好心态,从容应对就好。

考研是一场持久战,我身边就有很多稳不住心态而中途放弃甚至考试中途放弃的同学,所以一旦决定考研就必须要做好心理准备,在这一过程中尤其是考研后期必须要调整好自己的心态,再难受也要鼓励自己,逼着自己坚持下去;再者,考研本身就是一场孤独的战役,要记住一个不能自律的考研伙伴不要也罢;另外,确定学校之后就完全投入复习就好,我们要做的就是如何将卷子答好,不要再去过度关心推免人数多少、缩招还是扩招,这只会让你自乱阵脚;最后,祝愿每一位披星戴月的考研人一战成硕、此行无憾!
考研咨询:晏老师
咨询电话:13733509695(微信同号)


















