新祥旭考研官网欢迎您!


西安交通大学考研辅导班:2022年西安交通大学考研432统计学考试大纲

新祥旭罗老师13701149740 / 2022-03-04

 2022年统计学(432)考试大纲

考试内容:应用统计学、计量经济学

考试形式和试卷结构

一、试卷满分及考试时间

试卷满分为150分,考试时间为180分钟.

二、试卷内容结构

应用统计学 90分

计量经济学 60分

三、试卷题型结构

简答题

分析计算题

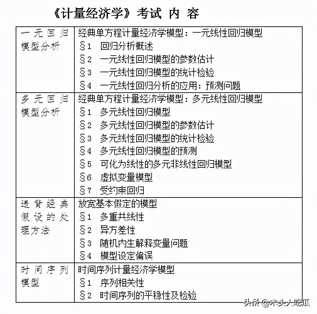
考试内容:

新祥旭考研:2022年西安交通大学考研432统计学考试大纲

考试内容

新祥旭考研:2022年西安交通大学考研432统计学考试大纲

考研高分咨询新祥旭罗老师

电话/微信:13701149740

咨询QQ:3219057729

 

全方位权威辅导,考研复试效率高

面授一对一
在线一对一
魔鬼集训营
咨询课程 预约登记

以效果为导向    以录取为目标

添加微信咨询考研问题
北清考研定制 985考研定制 211考研定制 学硕考研定制 专硕考研定制 北京考研私塾
x