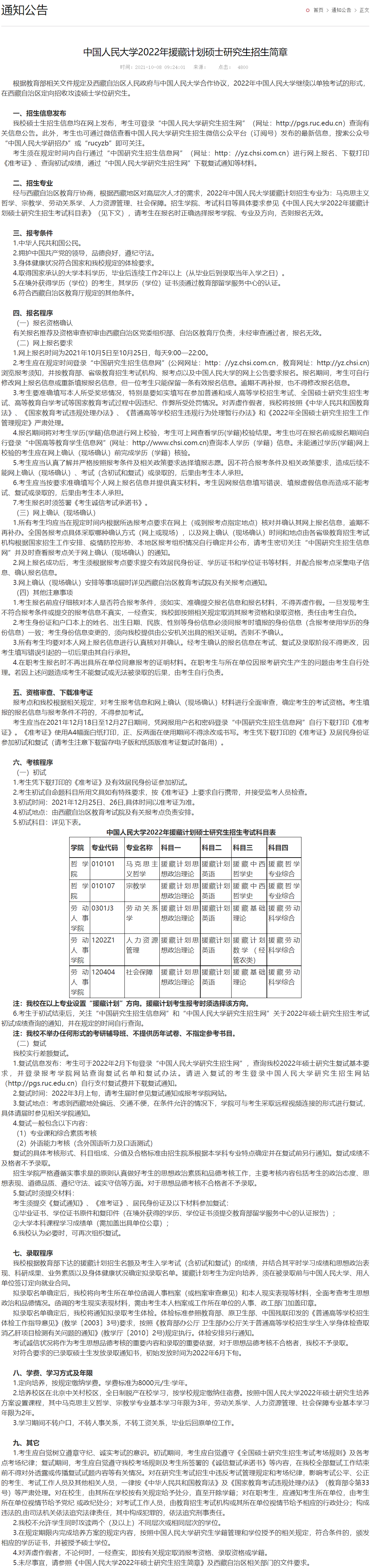
新祥旭导读:本文信息来源于相应大学的研招网官网《中国人民大学2022年援藏计划硕士研究生招生简章》,适用于参加21年12月底考研的学生,可供21年及以后考研的学生参考。

本文的招生信息来源于学校的官网,新祥旭考研整理。
考研考博有疑惑,可咨询电话/微信: 13657256749,QQ:2764509990 新祥旭考研考博,深耕一对一领域15年,覆盖了全国各985、211高校的所有专业+普通本科的常规专业。助力你的复习,高效全面,快人一步! 名校备考,高效提分,你需要更聪明的复习方式! 【新祥旭考研考博 地址】 北京总部:北京海淀区苏州街长远天地A2座21层 上海校区:上海杨浦区国定路三号湾广场创业大厦2号楼11层1111室 武汉校区:武汉市洪山区创业街66号海达创新广场19楼1902室 



















