本文将由新祥旭考研徐老师对2021年上海财经大学英语语言文学专业考研进行解析。主要有以下版块:2021年招生人数、研究方向、考试科目、参考书目、分数线、报录比等几个方面。
一、2021年招生专业目录
011 外国语学院
050201 英语语言文学
1、研究方向:
01(全日制)英美文学
2、初试科目:
①101 思想政治理论
②241 二外日语 或 242 二外法语
③617 基础英语与基础知识
④811 学术阅读与写作
3、复试内容:
4、招生人数:6人
二、参考书目
初试推荐参考书目:新祥旭直系学长学姐一对一辅导全套备考复习书目清单及资料
复试:
《英国文学简史》刘炳善编著,河南人民出版社(2007 年)
《美国文学简史》常耀信著,南开大学出版社(2008 年)
三、历年复试分数线
2020年:358/52/78
2019年:379/51/77
四、历年报录比
2020年:报名人数21人,实际考试19人,统考录取3人,推免3人
2019年:报名人数30人,实际考试28人,统考录取4人,推免2人
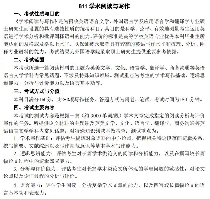
五、初试考试大纲


本文为新祥旭考研独家整理!
更多考研资讯请关注公众号:上财考研联盟
大家在考研时如果遇到了困扰,不管是择校还是备考,都可以找新祥旭徐老师。
最后,希望大家坚持到底,预祝考研的你成功上岸!
新祥旭徐老师电话:15717173284(同微信)



















