本文将由新祥旭考研徐老师对2021年上海财经大学日语语言文学专业考研进行解析。主要有以下版块:2021年招生人数、研究方向、考试科目、参考书目、分数线、报录比等几个方面。
一、2021年招生专业目录
011 外国语学院
050205 日语语言文学
1、研究方向:
01(全日制)日语语言与日本思想文化
02(全日制)日本文学与翻译
2、初试科目:
①101 思想政治理论
②243 二外英语
③618 综合日语与日本概况
④812 日语写作与翻译
3、复试内容:
4、招生人数:5人
二、参考书目
初试推荐参考书目:新祥旭直系学长学姐一对一辅导全套备考复习书目清单及资料
复试:
《语言学教程(第四版)》胡壮麟主编,北京大学出版社(2013 年);
《日本史》吴廷璆主编,天津:南开大学出版社(1994 年);
《日本近代文学史(第三版)》谭晶华编,上海外语教育出版社(2010 年)
三、历年复试分数线
2020年:374/52/78
2019年:374/51/77
四、历年报录比
2020年:报名人数15人,实际考试14人,统考录取4人,推免1人
2019年:报名人数30人,实际考试27人,统考录取2人,推免3人
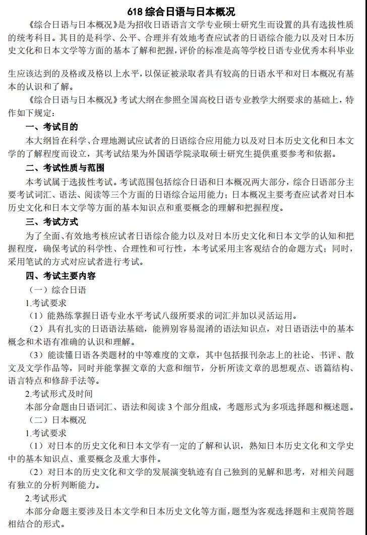
五、初试考试大纲

本文为新祥旭考研独家整理!
更多考研资讯请关注公众号:上财考研联盟
大家在考研时如果遇到了困扰,不管是择校还是备考,都可以找新祥旭徐老师。
最后,希望大家坚持到底,预祝考研的你成功上岸!
新祥旭徐老师电话:15717173284(同微信)



















