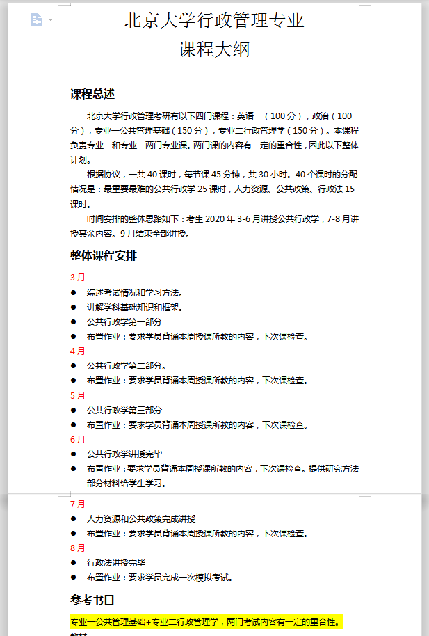
公共管理基础
一、简答
1.分利集团理论 20分
2.十八大后政府职能转变内容 20分
3.政策网络理论的贡献、局限性 20分
4.谈谈“政策子系统”的理解 20分
二、论述题
1.定性和定量分析是否是同一种逻辑和规则,请阐述理由及相同点或者不同点 20分
基于上述理论,请根据全球疫情防控,确定一个课题,研究内容,运用定性和定量方法,分别对技术要求及优劣势进行分析 20分
2.论述在政府采购公共服务过程中,是如何通过改进体制机制,克服官员和供应商之间的寻租腐败问题,实现社会效益最大化的 20分
行政管理
一、简答
1.群体决策失误的主要原因 15分
2.国家预算的分类 15分
3.行政行为的合法性要件,法院对被诉讼行政行为的合法审查标准 15分
二、论述
1.韦伯官僚制理论的核心观点,其与中国政府制度的区别,对中国政府改革的借鉴意义 35分
2.责任政府体系,信息公开与公民监督对构建责任政府的意义 35分
3.论述行政国家现象 35分
招生人数


专业课复习的重难点

这是北京大学21年的考研资料,分享出来以供大家参考。
今年的考研初试已经结束,考研复试和新一届的考研初试,都要开始准备了。
那么,考研复试有哪些流程?需要如何准备?往年的复试分数线、面试技巧、复试真题……都要开始留意啦!
考研初试,该如何择校、怎么确定专业、是否跨专业、每个学校的招生人数、复试分数线、专业课的参考书有哪些、专业课的真题哪里找?
关注我+xinxiangxuedu,以上北大考研信息轻松GET!

(本文由新祥旭考研考博整理,未经允许,不可转载!)



















